This product was not featured by Product Hunt yet.
It will not be visible on their landing page and won't be ranked (cannot win product of the day regardless of upvotes).
Product upvotes vs the next 3
Product comments vs the next 3
Product upvote speed vs the next 3
Product upvotes and comments
Product vs the next 3
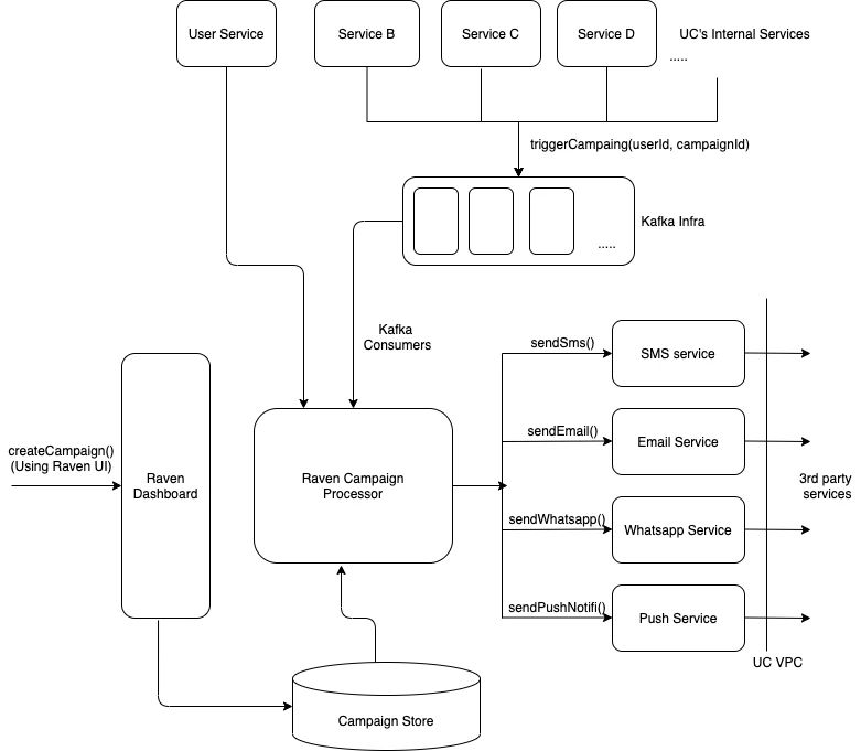
Raven
Central Communication Platform
Raven is a central communication platform that is able to handle bursts of communications and provides a dashboard from where parameterised communications including SMS/Email/Whatsapp/Push can be easily configured while performing multiple A/B tests, without having to involve the developers.
About Raven on Product Hunt
“Central Communication Platform”
Raven was submitted on Product Hunt and earned 2 upvotes and 1 comments, placing #87 on the daily leaderboard. Raven is a central communication platform that is able to handle bursts of communications and provides a dashboard from where parameterised communications including SMS/Email/Whatsapp/Push can be easily configured while performing multiple A/B tests, without having to involve the developers.
Who hunted Raven?
Raven was hunted by Siddharth Kumar. A “hunter” on Product Hunt is the community member who submits a product to the platform — uploading the images, the link, and tagging the makers behind it. Hunters typically write the first comment explaining why a product is worth attention, and their followers are notified the moment they post. Around 79% of featured launches on Product Hunt are self-hunted by their makers, but a well-known hunter still acts as a signal of quality to the rest of the community. See the full all-time top hunters leaderboard to discover who is shaping the Product Hunt ecosystem.
For a complete overview of Raven including community comment highlights and product details, visit the product overview.

