This product was not featured by Product Hunt yet.
It will not be visible on their landing page and won't be ranked (cannot win product of the day regardless of upvotes).
Product upvotes vs the next 3
Product comments vs the next 3
Product upvote speed vs the next 3
Product upvotes and comments
Product vs the next 3
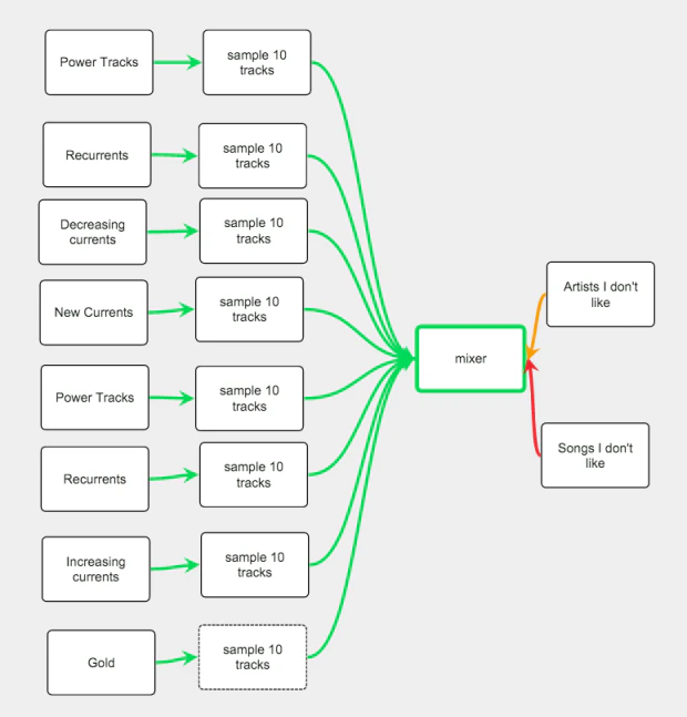
Smarter Playlists
Create a program (drag & drop) to generate Spotify playlists
About Smarter Playlists on Product Hunt
“Create a program (drag & drop) to generate Spotify playlists”
Smarter Playlists was submitted on Product Hunt and earned 5 upvotes and 0 comments, placing #94 on the daily leaderboard.
Who hunted Smarter Playlists?
Smarter Playlists was hunted by Tomáš Pastorek. A “hunter” on Product Hunt is the community member who submits a product to the platform — uploading the images, the link, and tagging the makers behind it. Hunters typically write the first comment explaining why a product is worth attention, and their followers are notified the moment they post. Around 79% of featured launches on Product Hunt are self-hunted by their makers, but a well-known hunter still acts as a signal of quality to the rest of the community. See the full all-time top hunters leaderboard to discover who is shaping the Product Hunt ecosystem.
For a complete overview of Smarter Playlists including community comment highlights and product details, visit the product overview.

