Open source, webhook-free payments that AI can one-shot
Flowglad is an open source payment provider you can integrate into your app without any webhooks. Instead of writing a bunch of glue code to keep your DB in sync with your payment provider, our API tells you what customers
After months of quiet work, we're finally ready to share Flowglad: an open source payment provider that you can integrate without any webhooks.
The Problem
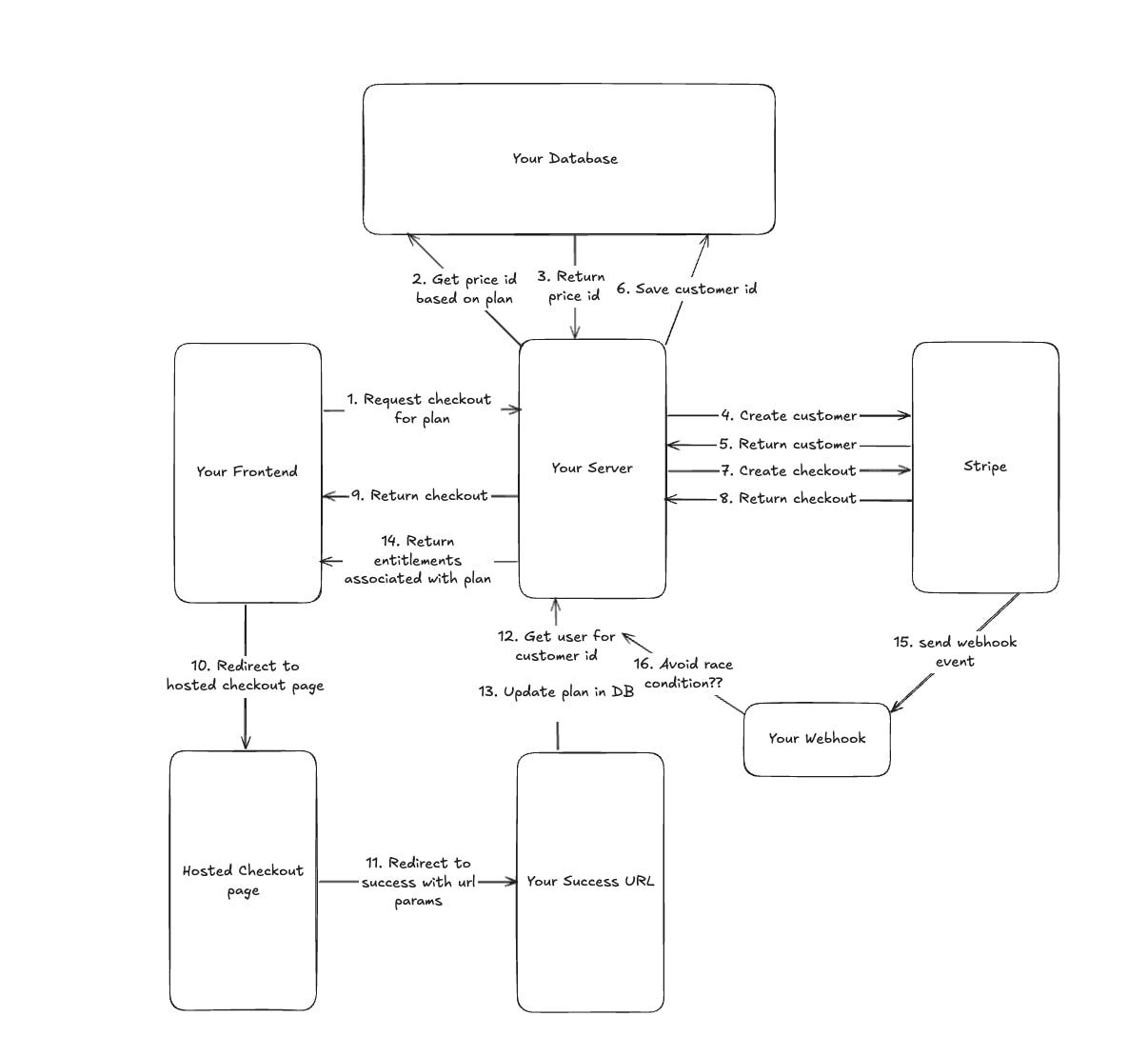
A typical SaaS checkout flow requires at least 16 server-client hops.
It requires maintaining mappings across up to 5 tables in your database and your payment processor.
It requires dealing with race conditions.
Here's what a very vanilla payments flow looks like today:
The code that choreographs this is brittle and often some of the hardest code in your app to test. And whenever you update what features you offer for each plan or how much each plan costs, you have to make a slew of changes across your DB, your code, and your payment processor's code (in both livemode and testmode).
Flowglad's Solution
Instead of writing glue code, you just read from Flowglad as your source of truth. We give you a React hook for your frontend to create checkouts and check customers' feature access in real time based on their billing state:
And we give you a server SDK on the backend that lets you do the same and more, where you can reference your customers using your customer id rather than ours:
const flowgladServer = flowglad(user.id) // use your customer ids, not ours
await flowgladServer.createUsageEvent({...})
The result is a payments integration which doesn't require you to think about payments or billing at all.
It's in an early state, and we have a lot of features planned. But as always, better to launch early so we can get your feedback to perfect the product.
Hey Product Hunt,
After months of quiet work, we're finally ready to share Flowglad: an open source payment provider that you can integrate without any webhooks.
The Problem
A typical SaaS checkout flow requires at least 16 server-client hops.
It requires maintaining mappings across up to 5 tables in your database and your payment processor.
It requires dealing with race conditions.
Here's what a very vanilla payments flow looks like today:
The code that choreographs this is brittle and often some of the hardest code in your app to test. And whenever you update what features you offer for each plan or how much each plan costs, you have to make a slew of changes across your DB, your code, and your payment processor's code (in both livemode and testmode).
Flowglad's Solution
Instead of writing glue code, you just read from Flowglad as your source of truth. We give you a React hook for your frontend to create checkouts and check customers' feature access in real time based on their billing state:
And we give you a server SDK on the backend that lets you do the same and more, where you can reference your customers using your customer id rather than ours:
The result is a payments integration which doesn't require you to think about payments or billing at all.
It's in an early state, and we have a lot of features planned. But as always, better to launch early so we can get your feedback to perfect the product.